最近关于九江房贷利率的消息比较多,各种说法都有,这让房贷利率变得有些扑朔迷离。九江房贷利率现在到底是个什么情况呢?
最新房贷利率情况来了,准备买房的朋友可以进行参考!目前九江首套房利率4.25%,二套房利率5.05%。

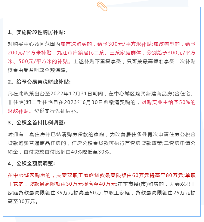
相较于去年的6.125%能省多少钱呢?按贷款80万、30年、等额本息计算,现在买房光利息就比去年少33万,直接省下了一辆奥迪A4。再加上最近的购房补贴政策,购买120㎡、总价100万的房子最高可省7万5(房价6万、契税1.5万)。
也就是说,现在买房比去年买房可以省下约40万。按照这个力度来看,无论是改善还是刚需真的都是利好,当下无疑是一个购房良机!近期你打算在九江买房吗?